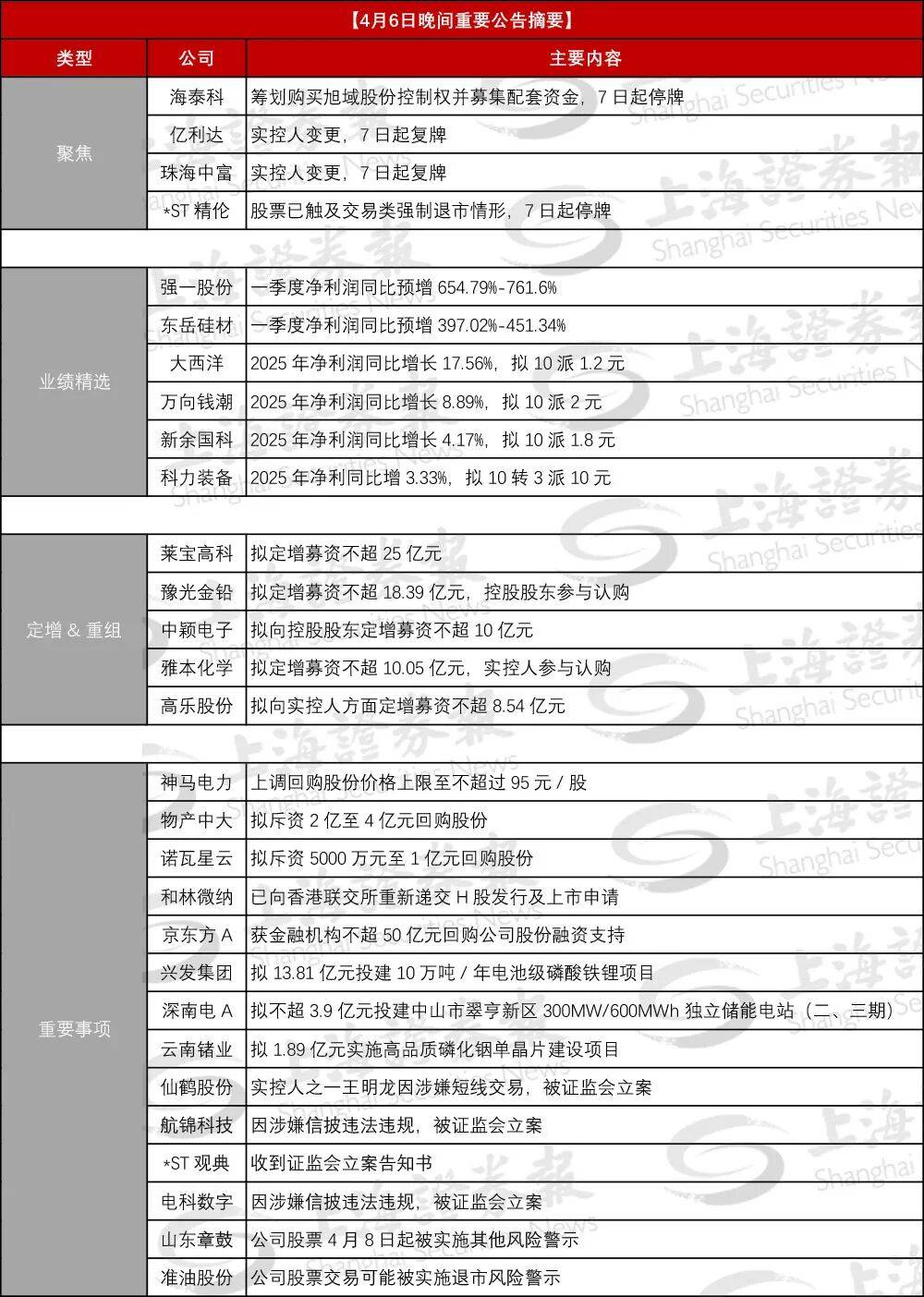
交易量排名的加密货币交易所- 加密货币所周二停牌!301022拟收购新三板公司
2026-04-09交易所,交易所排名,交易所排行,加密货币是什么,加密货币交易平台,加密货币平台,币安交易所,火币交易所,欧意交易所,Bybit,Coinbase,Bitget,Kraken,全球交易所排名,交易所排行目前,本次交易仍处于筹划阶段。海泰科已与旭域股份实际控制人杨宝和等主要交易方签署了《股权合作备忘录》,但尚未签订正式交易协议。最终交易对方范围、交易对价及具体方案,有待后续披露的重组预案或重组报告书进一步明确。
根据安排,海泰科最迟将于2026年4月21日前披露交易方案并申请复牌。若届时未能披露,公司将终止筹划并复牌,同时承诺至少1个月内不再筹划重大资产重组。
海泰科成立于2003年,主营汽车注塑模具及塑料零部件的研发、制造与销售,客户覆盖奔驰、宝马、大众、比亚迪、理想、小鹏等国内外整车及零部件企业。近年来,公司拓展了改性塑料业务,推进“模塑一体化”布局。
受益于模具业务订单增加及改性塑料业务贡献提升,公司2025年度预计实现归母净利润5150万元至6680万元,同比增长226.86%至323.97%。2026年1月,公司合肥改性塑料生产基地已投产。同时,公司可转债募投“年产15万吨高分子新材料项目”正处于建设期,预计2027年完全达产。
根据旭域股份公开资料显示,公司成立于2000年,2022年9月在新三板挂牌,注册资本1.003亿元。公司主要从事土工合成材料的研发与生产,其核心产品塑料土工格栅产品在国际市场的产量排名居前。公司产品曾参与青藏铁路、京沪高速等重大工程建设,国际市场上已销售至全球50多个国家和地区。公司为国家级专精特新“小巨人”企业。2025年,旭域股份实现营业收入2.80亿元,同比增长27.80%;净利润4357.70万元,同比增长25.34%。
从主营业务看,海泰科服务于汽车制造业,旭域股份服务于土木工程领域,两者在产品应用、客户结构上差异较大。但双方均涉及高分子材料的加工与改性。海泰科在改性塑料领域已有布局,旭域股份的土工格栅也以聚合物为原料,在材料技术层面存在一定共通性。
据中国土木合成材料工程协会数据,据统计,2025年我国土工合成材料市场整体交易规模达到896亿元,同比增长12.3%。行业仍处于扩张阶段,但竞争格局较为分散。
公司正在筹划发行股份及支付现金购买资产,同时拟发行股份募集配套资金,因有关事项尚存在不确定性,为了维护投资者利益,避免对公司证券交易造成重大影响,根据深圳证券交易所的相关规定,经公司向深圳证券交易所申请,公司股票自2026年4月7日(星期二)开市时起开始停牌。
本次交易拟由公司发行股份及支付现金等方式购买旭域股份控制权,并募集配套资金。预计本次交易不构成重大资产重组,不会导致公司控股股东、实际控制人发生变更,不构成重组上市。
亿利达:2026年4月3日,公司控股股东浙商资产与桐乡市润桐控股有限公司(以下简称“润桐控股”)、浙江嘉兴国有资本投资运营有限公司(以下简称“嘉兴国投”)分别签署《股份转让协议》。根据协议,浙商资产向润桐控股转让其所持有的公司1.7亿股股份(约占公司总股本的29.99%),每股转让价格为7.8元,股份转让价款总额为13.25亿元;浙商资产向嘉兴国投转让其所持有的公司4031.63万股股份(约占公司总股本的7.12%),每股转让价格为7.55元,股份转让价款总额为3.04亿元。
本次权益变动完成后,公司控股股东将由浙商资产变更为润桐控股,实际控制人将由浙江省人民政府国有资产监督管理委员会变更为桐乡市财政局。
珠海中富:披露向特定对象发行股票预案。本次发行对象为珠海横琴兴赢投资合伙企业(有限合伙)(以下简称“横琴兴赢”),发行价格为3.3元/股,发行数量不超过2.83亿股,募集资金总额不超过9.33亿元,扣除发行费用后的募集资金净额拟全部用于偿还债务和补充公司流动资金。本次发行后,公司的控股股东、实际控制人将发生变更,横琴兴赢将成为公司第一大股东、控股股东,黄芝颢将成为公司的实际控制人。
公司股票2026年4月3日收盘总市值为2.85亿元。自2026年3月9日至2026年4月3日已连续20个交易日收盘总市值低于5亿元,已触及《上海证券交易所股票上市规则》规定的交易类强制退市情形。公司股票将自2026年4月7日开市起停牌。上交所将在公司触及交易类强制退市情形之后5个交易日内,向公司发出拟终止其股票上市的事先告知书。
强一股份:披露一季度业绩预告。公司预计2026年第一季度实现归属于母公司所有者的净利润为1.06亿元到1.21亿元,同比增加654.79%到761.6%。
关于业绩变动原因,公司表示,受益于全球AI算力芯片测试需求快速增长,叠加半导体行业整体景气上行周期,下游客户测试需求旺盛,公司成熟MEMS探针卡产品订单持续放量;2025年度已发货但尚未满足收入确认条件的存量订单,于2026年第一季度按照企业会计准则相关规定确认收入,对本期业绩形成正向贡献;公司客户结构优化,订单质量与稳定性持续提升;同时随着业务规模扩大,规模效应逐步显现。
东岳硅材:披露一季度业绩预告。公司预计2026年第一季度实现归属于上市公司股东的净利润1.83亿元—2.03亿元,比上年同期增长397.02%—451.34%。自2025年12月份以来,受市场环境及行业供需格局改善影响,有机硅行业主要产品价格上涨并回归合理区间,公司产品毛利率显著提升。此外,公司持续推进精细化管理与内部挖潜,保持生产平稳运行,有效控制成本费用,进一步增强了盈利能力。
大西洋:披露年报。公司2025年营业收入3,714,338,663.14元,同比增长4.31%;归属于上市公司股东的净利润182,194,380.37元,同比增长17.56%;基本每股收益0.2030元。公司董事会审议通过的利润分配预案是以公司2025年年度实施权益分派股权登记日登记的总股本为基数,向全体股东每10股分配现金红利1.20元(含税)。
万向钱潮:披露年报。公司2025年营业收入13,390,817,405.94元,同比增长4.06%;归属于上市公司股东的净利润1,035,577,689.61元,同比增长8.89%;基本每股收益0.31元。公司经本次董事会审议通过的利润分配预案为:以3,315,358,444为基数,向全体股东每10股派发现金红利2.00元(含税)。
新余国科:披露年报。公司2025年营业收入447,148,438.38元,同比增长0.46%;归属于上市公司股东的净利润82,482,957.62元,同比增长4.17%;基本每股收益0.30元。公司经本次董事会审议通过的利润分配预案为:以总股本276,756,480股为基数,向全体股东每10股派发现金红利1.80元(含税)。
科力装备:披露年报。公司2025年实现营业收入6.77亿元,同比增长10.7%;实现归属于上市公司股东的净利润1.55亿元,同比增长3.33%;基本每股收益1.63元。公司2025年度利润分配预案为:向全体股东每10股派发现金红利10元(含税),以资本公积金向全体股东每10股转增3股。
莱宝高科:披露向特定对象发行A股股票预案。本次发行募集资金总额不超过25亿元,扣除发行费用后将用于微腔电子纸显示器件(MED)项目及补充流动资金。
豫光金铅:披露向特定对象发行股票预案。本次发行对象为包括公司控股股东豫光集团在内的不超过三十五名符合中国证监会、上交所规定条件的投资者,募集资金总额不超过18.39亿元,扣除发行费用后拟用于先进稀贵金属材料智造项目、数智化升级改造项目、废水资源化项目及补充流动资金。其中,豫光集团拟以不低于2亿元的金额认购公司本次向特定对象发行的股票,且认购股票总数不超过本次发行总股数的30%。
雅本化学:披露向特定对象发行A股股票预案。本次发行对象为包括公司实际控制人之一蔡彤在内不超过35名特定投资者,蔡彤拟以不低于3000万元认购本次发行的股票。本次发行募集资金总额不超过10.05亿元,扣除发行费用后将用于年产700吨高端农药中间体项目、年产35吨高端医药中间体中试项目、新建年产2019吨原料药及中间体项目(一期)、新建年产140吨医药原料药项目、新建年产50吨瑞格列汀、2吨SERD抑制剂项目、研发中心建设项目及补充流动资金。
中颖电子:披露向特定对象发行股票预案。本次发行对象为公司控股股东致能工电,发行价格为20.24元/股,募集资金总额不超过10亿元,扣除发行费用后的募集资金净额将用于高端工业级(含车规)模拟、数模混合芯片研发及产业化项目、高端工业级(含车规)主控SoC(含智能化)研发及产业化项目、补充流动资金。
高乐股份:披露向特定对象发行A股股票预案。本次发行对象为公司实际控制人王帆实际控制的企业北京黎曼星图科技合伙企业(有限合伙),发行价格为6.44元/股,募集资金总额不超过8.54亿元,扣除发行费用后将全部用于补充流动资金。
神马电力:为保障本次回购股份方案顺利实施,公司本次回购股份价格上限由不超过38元/股(含)调整为不超过95元/股(含),调整后的回购股份价格上限不高于公司董事会决议前30个交易日公司股票交易均价的150%。
深南电A:公司为进一步发挥中山市翠亨新区300MW/600MWh独立储能电站(一期)项目的站点资源优势,拟由控股孙公司西湾公司投资建设中山市翠亨新区300MW/600MWh独立储能电站(二、三期)项目。该项目建设总规模200MW/400MWh,项目静态总投资不超过3.9亿元,单位造价不超过0.973元/Wh。
航锦科技:公司于2026年4月3日收到中国证券监督管理委员会下发的《立案告知书》,因公司涉嫌信息披露违法违规,根据相关法律法规,中国证券监督管理委员会决定对公司立案。
公司表示,目前公司各项生产经营活动均正常有序开展。在立案期间,公司将积极配合中国证券监督管理委员会的调查工作,并严格按照监管要求履行信息披露义务。
电科数字:公司于近日收到中国证监会下发的《立案告知书》。因公司涉嫌信息披露违法违规,根据相关法律法规,中国证监会决定对公司立案。
公司表示,目前公司各项经营活动均正常开展。立案调查期间,公司将积极配合中国证监会的调查工作,并严格按照相关法律法规和监管要求及时履行信息披露义务。
*ST观典:公司于2026年4月3日收到中国证监会对公司下发的《立案告知书》。因公司涉嫌信息披露违法违规等,根据相关法律法规,中国证监会决定对公司立案。
公司表示,立案调查期间,公司将积极配合中国证监会的相关调查工作,并严格按照监管要求及时履行信息披露义务。
仙鹤股份:公司收到实际控制人之一王明龙的通知,其于2026年4月3日收到中国证监会出具的《立案告知书》。因涉嫌短线交易,根据相关法律法规,中国证监会决定对王明龙立案。
公司表示,本次立案系针对王明龙个人,与公司日常经营管理和业务活动无关,不会对公司生产经营活动产生影响。公司将持续关注上述事项的进展情况,并严格按照有关法律法规及监管要求及时履行信息披露义务。
山东章鼓:2026年4月3日,公司及相关当事人收到山东证监局出具的《行政处罚事先告知书》。根据《行政处罚事先告知书》认定的情况,公司披露的2024年年度报告存在虚假记载。根据相关规定,公司股票将被实施其他风险警示。
公司股票及可转债将自2026年4月7日开市起停牌1天,自2026年4月8日开市起复牌。公司股票将自2026年4月8日开市起被实施其他风险警示,股票简称由“山东章鼓”变更为“ST章鼓”;股票代码不变,仍为“002598”;股票交易日涨跌幅限制为5%。
准油股份:经初步测算,公司预计2025年度利润总额、净利润、扣除非经常性损益后的净利润均为负值,且扣除后营业收入低于3亿元。公司已对2025年度业绩预告同步予以修正。根据《深圳证券交易所股票上市规则》第9.3.1条第(一)项规定,在公司2025年年度报告披露后,公司股票交易可能被实施退市风险警示。截至目前,公司2025年年度报告审计工作仍在进行中,最终财务数据以公司披露的经审计后的2025年年度报告为准。
物产中大:公司拟以集中竞价交易方式回购部分公司股份,用于维护公司价值及股东权益,所回购股份将按照监管规则进行处置,在规定期限内未处置部分将依法予以注销。本次回购股份金额不低于2亿元,不超过4亿元,回购价格不超过7元/股。
诺瓦星云:公司拟使用自有资金或自筹资金以集中竞价交易方式实施第五期回购公司股份,用于股权激励、员工持股计划或可转换公司债券转股。本次拟回购金额不低于5000万元且不超过1亿元,回购价格不超过250元/股。
京东方A:近日,公司收到工商银行北京市分行出具的《贷款承诺函》,工商银行北京市分行承诺为公司提供不超过50亿元且不超过回购交易价款90%的专项贷款资金用于公司股份回购,期限不超过3年。
和林微纳:公司正在进行申请境外发行股份(H股)并在香港联交所主板上市的相关工作。根据本次发行的时间安排,公司已于2026年4月2日向香港联交所重新递交了本次发行的申请,并于同日在香港联交所网站刊登了本次发行的申请资料。
兴发集团:为进一步完善公司新能源产业布局,丰富产品种类,提升新能源产业市场影响力和综合竞争力,公司全资孙公司内蒙古兴发科技有限公司拟投资13.81亿元,建设10万吨/年电池级磷酸铁锂项目。
云南锗业:公司董事会会议审议通过议案,同意控股子公司云南鑫耀实施“高品质磷化铟单晶片建设项目”。该项目计划总投资1.89亿元,由云南鑫耀在现有产能基础上扩建产能,最终达到年产45万片(折合4英寸)高品质磷化铟单晶片的产能。
炬申股份:公司拟通过下属广州黄埔炬申供应链有限公司在广州市黄埔区投资不超1亿元建设综合物流仓储项目,主要规划用于开展国际货运代理、进出口报关、保税仓储、期货交割及多式联运等,为客户提供安全、高效、便捷的综合物流仓储服务。
复牌:珠海中富(000659)、亿利达(002686)。返回搜狐,查看更多


